客户端
Alternate Text

发私信

关闭
  • anyway2516
  •  
发表新帖
回复本帖
1 到第

高新区广贤路上一辆半挂无牌房车长期占用甬城泊车位置  [复制]

阅读[] 回复[16]

发表于 2025/08/27 19:18:23 来自 浙江

楼主

分享到: qq sina

严重造成公共资源浪费,想正常付费停车都不行,广贤路现在找不到路边停车位。而且这辆无牌半挂拖车占两个泊车位。

甬城泊车自身也有问题,没有巡查人员吗?这辆车已经停了好几个月。

具体位置是高新区广贤路北侧编号G4144030,刚好是皇冠花园二期的南面。

请有关部门及时处理。

来自: 东论 iPhone客户端

Alternate Text

-关注 -粉丝

积分:
0
经验:
0

发私信 关注TA

  • {{item.title}}
    {{item.cataName}} {{item.user}} 更新于 {{item.createtime}}

发表于 2025/08/28 15:10:52 来自 浙江宁波

吃太饱可以先饿3天

    发表于 2025/08/27 19:21:38 来自 浙江宁波

    你什么意思?他不可以停吗?
      TA共获得: 回复:7
      笑口常开~
      笑口常开~ 2025/08/28 09:08:43 来自 浙江宁波 举报 0 回复
      看照片只有单独的拖挂车厢,前面牵引车应该是没有的,单独的拖挂车厢停着就是违法的。
      • :+1:
      • :啊哈:
      • :爱心:
      • :拜拜:
      • :鄙视:
      • :不要啊:
      • :大汗:
      • :大哭:
      • :大笑:
      • :呆呆:
      • :得瑟:
      • :顶:
      • :发火:
      • :激动:
      • :惊吓:
      • :纠结:
      • :可怜:
      • :抠鼻:
      • :哭:
      • :困:
      • :泪奔:
      • :潜水:
      • :亲亲:
      • :伤心:
      • :偷乐:
      • :吐:
      • :晚安:
      • :围观:
      • :献花:
      • :疑问:
      • :晕:
      • :赞:
      • :早安:
      • :em102:
      • :em103:
      • :em104:
      • :em105:
      • :em106:
      • :em107:
      • :em108:
      • :em109:
      • :em110:
      • :em111:
      • :em112:
      • :em113:
      • :em116:
      • :em117:
      • :em118:
      • :em121:
      • :em122:
      • :em123:
      • :em126:
      • :em128:
      • :em129:
      • :em130:
      • :em132:
      • :em133:
      • :em134:
      • :em135:
      • :em136:
      • :em139:
      • :em140:
      • :em142:
      大树下人
      大树下人
      回复
      笑口常开~ 2025/08/28 16:12:53 来自 浙江宁波 举报 0 回复
      单独的拖挂车厢停着就是违法,你这是根据哪一条法律?
      • :+1:
      • :啊哈:
      • :爱心:
      • :拜拜:
      • :鄙视:
      • :不要啊:
      • :大汗:
      • :大哭:
      • :大笑:
      • :呆呆:
      • :得瑟:
      • :顶:
      • :发火:
      • :激动:
      • :惊吓:
      • :纠结:
      • :可怜:
      • :抠鼻:
      • :哭:
      • :困:
      • :泪奔:
      • :潜水:
      • :亲亲:
      • :伤心:
      • :偷乐:
      • :吐:
      • :晚安:
      • :围观:
      • :献花:
      • :疑问:
      • :晕:
      • :赞:
      • :早安:
      • :em102:
      • :em103:
      • :em104:
      • :em105:
      • :em106:
      • :em107:
      • :em108:
      • :em109:
      • :em110:
      • :em111:
      • :em112:
      • :em113:
      • :em116:
      • :em117:
      • :em118:
      • :em121:
      • :em122:
      • :em123:
      • :em126:
      • :em128:
      • :em129:
      • :em130:
      • :em132:
      • :em133:
      • :em134:
      • :em135:
      • :em136:
      • :em139:
      • :em140:
      • :em142:
      笑口常开~
      笑口常开~
      回复
      大树下人 2025/08/29 09:17:51 来自 浙江宁波 举报 0 回复
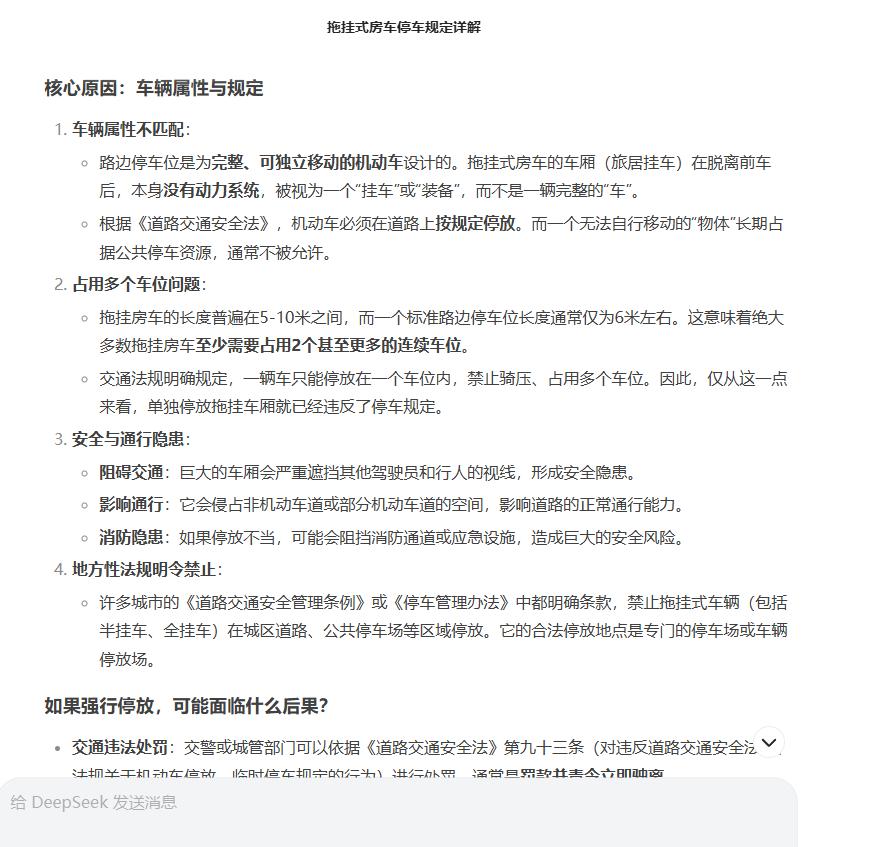
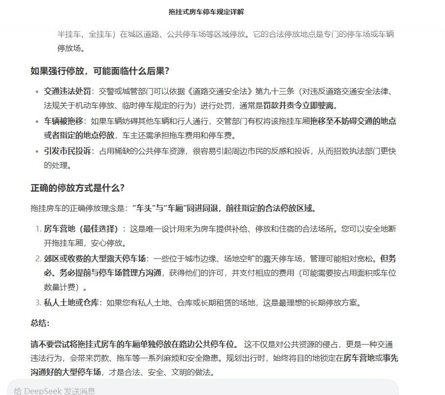
      你自己搜一下“拖挂式房车停车规定”,这种拖挂式的要么自己家里别墅够大,要么村里空位够大,要么停到指定的专用停车场去。别的地方是不能停的。
      • :+1:
      • :啊哈:
      • :爱心:
      • :拜拜:
      • :鄙视:
      • :不要啊:
      • :大汗:
      • :大哭:
      • :大笑:
      • :呆呆:
      • :得瑟:
      • :顶:
      • :发火:
      • :激动:
      • :惊吓:
      • :纠结:
      • :可怜:
      • :抠鼻:
      • :哭:
      • :困:
      • :泪奔:
      • :潜水:
      • :亲亲:
      • :伤心:
      • :偷乐:
      • :吐:
      • :晚安:
      • :围观:
      • :献花:
      • :疑问:
      • :晕:
      • :赞:
      • :早安:
      • :em102:
      • :em103:
      • :em104:
      • :em105:
      • :em106:
      • :em107:
      • :em108:
      • :em109:
      • :em110:
      • :em111:
      • :em112:
      • :em113:
      • :em116:
      • :em117:
      • :em118:
      • :em121:
      • :em122:
      • :em123:
      • :em126:
      • :em128:
      • :em129:
      • :em130:
      • :em132:
      • :em133:
      • :em134:
      • :em135:
      • :em136:
      • :em139:
      • :em140:
      • :em142:
      大树下人
      大树下人
      回复
      笑口常开~ 2025/08/29 11:07:29 来自 浙江宁波 举报 0 回复
      用deepseek搜了,根本就没有你说法律规定
      • :+1:
      • :啊哈:
      • :爱心:
      • :拜拜:
      • :鄙视:
      • :不要啊:
      • :大汗:
      • :大哭:
      • :大笑:
      • :呆呆:
      • :得瑟:
      • :顶:
      • :发火:
      • :激动:
      • :惊吓:
      • :纠结:
      • :可怜:
      • :抠鼻:
      • :哭:
      • :困:
      • :泪奔:
      • :潜水:
      • :亲亲:
      • :伤心:
      • :偷乐:
      • :吐:
      • :晚安:
      • :围观:
      • :献花:
      • :疑问:
      • :晕:
      • :赞:
      • :早安:
      • :em102:
      • :em103:
      • :em104:
      • :em105:
      • :em106:
      • :em107:
      • :em108:
      • :em109:
      • :em110:
      • :em111:
      • :em112:
      • :em113:
      • :em116:
      • :em117:
      • :em118:
      • :em121:
      • :em122:
      • :em123:
      • :em126:
      • :em128:
      • :em129:
      • :em130:
      • :em132:
      • :em133:
      • :em134:
      • :em135:
      • :em136:
      • :em139:
      • :em140:
      • :em142:
      笑口常开~
      笑口常开~
      回复
      大树下人 2025/08/29 11:43:18 来自 浙江宁波 举报 0 回复
      我用的DeepSeek是假的?

      • :+1:
      • :啊哈:
      • :爱心:
      • :拜拜:
      • :鄙视:
      • :不要啊:
      • :大汗:
      • :大哭:
      • :大笑:
      • :呆呆:
      • :得瑟:
      • :顶:
      • :发火:
      • :激动:
      • :惊吓:
      • :纠结:
      • :可怜:
      • :抠鼻:
      • :哭:
      • :困:
      • :泪奔:
      • :潜水:
      • :亲亲:
      • :伤心:
      • :偷乐:
      • :吐:
      • :晚安:
      • :围观:
      • :献花:
      • :疑问:
      • :晕:
      • :赞:
      • :早安:
      • :em102:
      • :em103:
      • :em104:
      • :em105:
      • :em106:
      • :em107:
      • :em108:
      • :em109:
      • :em110:
      • :em111:
      • :em112:
      • :em113:
      • :em116:
      • :em117:
      • :em118:
      • :em121:
      • :em122:
      • :em123:
      • :em126:
      • :em128:
      • :em129:
      • :em130:
      • :em132:
      • :em133:
      • :em134:
      • :em135:
      • :em136:
      • :em139:
      • :em140:
      • :em142:
      大树下人
      大树下人
      回复
      笑口常开~ 2025/08/29 14:52:55 来自 浙江宁波 举报 0 回复
      deepseek回答你“单独的拖挂车厢停着就是违法的”了?还是指出违反了什么法、几款几条?
      • :+1:
      • :啊哈:
      • :爱心:
      • :拜拜:
      • :鄙视:
      • :不要啊:
      • :大汗:
      • :大哭:
      • :大笑:
      • :呆呆:
      • :得瑟:
      • :顶:
      • :发火:
      • :激动:
      • :惊吓:
      • :纠结:
      • :可怜:
      • :抠鼻:
      • :哭:
      • :困:
      • :泪奔:
      • :潜水:
      • :亲亲:
      • :伤心:
      • :偷乐:
      • :吐:
      • :晚安:
      • :围观:
      • :献花:
      • :疑问:
      • :晕:
      • :赞:
      • :早安:
      • :em102:
      • :em103:
      • :em104:
      • :em105:
      • :em106:
      • :em107:
      • :em108:
      • :em109:
      • :em110:
      • :em111:
      • :em112:
      • :em113:
      • :em116:
      • :em117:
      • :em118:
      • :em121:
      • :em122:
      • :em123:
      • :em126:
      • :em128:
      • :em129:
      • :em130:
      • :em132:
      • :em133:
      • :em134:
      • :em135:
      • :em136:
      • :em139:
      • :em140:
      • :em142:
      笑口常开~
      笑口常开~
      回复
      大树下人 2025/08/29 15:05:13 来自 浙江宁波 举报 0 回复
      你自己去翻交通法啊,上面不是写了交通法规明确规定...........具体几款几条自己去翻,或者你停到交警大队门口的甬城泊车去,叫交警教你
      • :+1:
      • :啊哈:
      • :爱心:
      • :拜拜:
      • :鄙视:
      • :不要啊:
      • :大汗:
      • :大哭:
      • :大笑:
      • :呆呆:
      • :得瑟:
      • :顶:
      • :发火:
      • :激动:
      • :惊吓:
      • :纠结:
      • :可怜:
      • :抠鼻:
      • :哭:
      • :困:
      • :泪奔:
      • :潜水:
      • :亲亲:
      • :伤心:
      • :偷乐:
      • :吐:
      • :晚安:
      • :围观:
      • :献花:
      • :疑问:
      • :晕:
      • :赞:
      • :早安:
      • :em102:
      • :em103:
      • :em104:
      • :em105:
      • :em106:
      • :em107:
      • :em108:
      • :em109:
      • :em110:
      • :em111:
      • :em112:
      • :em113:
      • :em116:
      • :em117:
      • :em118:
      • :em121:
      • :em122:
      • :em123:
      • :em126:
      • :em128:
      • :em129:
      • :em130:
      • :em132:
      • :em133:
      • :em134:
      • :em135:
      • :em136:
      • :em139:
      • :em140:
      • :em142:
      下一页

             

      发表于 2025/08/28 14:19:16 来自 浙江宁波

      没有车牌就不用付费了
        TA共获得: 回复:3
        music7386
        music7386 2025/08/28 15:25:13 来自 浙江宁波 举报 0 回复
        你怎么知道不付费。人家管理者有办法的。管理者都不说。局外人多管闲事
        • :+1:
        • :啊哈:
        • :爱心:
        • :拜拜:
        • :鄙视:
        • :不要啊:
        • :大汗:
        • :大哭:
        • :大笑:
        • :呆呆:
        • :得瑟:
        • :顶:
        • :发火:
        • :激动:
        • :惊吓:
        • :纠结:
        • :可怜:
        • :抠鼻:
        • :哭:
        • :困:
        • :泪奔:
        • :潜水:
        • :亲亲:
        • :伤心:
        • :偷乐:
        • :吐:
        • :晚安:
        • :围观:
        • :献花:
        • :疑问:
        • :晕:
        • :赞:
        • :早安:
        • :em102:
        • :em103:
        • :em104:
        • :em105:
        • :em106:
        • :em107:
        • :em108:
        • :em109:
        • :em110:
        • :em111:
        • :em112:
        • :em113:
        • :em116:
        • :em117:
        • :em118:
        • :em121:
        • :em122:
        • :em123:
        • :em126:
        • :em128:
        • :em129:
        • :em130:
        • :em132:
        • :em133:
        • :em134:
        • :em135:
        • :em136:
        • :em139:
        • :em140:
        • :em142:
        落定2011
        落定2011
        回复
        music7386 2025/08/29 11:22:59 来自 中国 举报 0 回复
        没有牌照,甬城泊车无法感应何时驶离,那么如何计费?
        • :+1:
        • :啊哈:
        • :爱心:
        • :拜拜:
        • :鄙视:
        • :不要啊:
        • :大汗:
        • :大哭:
        • :大笑:
        • :呆呆:
        • :得瑟:
        • :顶:
        • :发火:
        • :激动:
        • :惊吓:
        • :纠结:
        • :可怜:
        • :抠鼻:
        • :哭:
        • :困:
        • :泪奔:
        • :潜水:
        • :亲亲:
        • :伤心:
        • :偷乐:
        • :吐:
        • :晚安:
        • :围观:
        • :献花:
        • :疑问:
        • :晕:
        • :赞:
        • :早安:
        • :em102:
        • :em103:
        • :em104:
        • :em105:
        • :em106:
        • :em107:
        • :em108:
        • :em109:
        • :em110:
        • :em111:
        • :em112:
        • :em113:
        • :em116:
        • :em117:
        • :em118:
        • :em121:
        • :em122:
        • :em123:
        • :em126:
        • :em128:
        • :em129:
        • :em130:
        • :em132:
        • :em133:
        • :em134:
        • :em135:
        • :em136:
        • :em139:
        • :em140:
        • :em142:
        落定2011
        落定2011
        回复
        music7386 2025/08/29 11:23:41 来自 中国 举报 0 回复
        没有牌照,甬城泊车无法感应何时驶离,那么如何计费?
        • :+1:
        • :啊哈:
        • :爱心:
        • :拜拜:
        • :鄙视:
        • :不要啊:
        • :大汗:
        • :大哭:
        • :大笑:
        • :呆呆:
        • :得瑟:
        • :顶:
        • :发火:
        • :激动:
        • :惊吓:
        • :纠结:
        • :可怜:
        • :抠鼻:
        • :哭:
        • :困:
        • :泪奔:
        • :潜水:
        • :亲亲:
        • :伤心:
        • :偷乐:
        • :吐:
        • :晚安:
        • :围观:
        • :献花:
        • :疑问:
        • :晕:
        • :赞:
        • :早安:
        • :em102:
        • :em103:
        • :em104:
        • :em105:
        • :em106:
        • :em107:
        • :em108:
        • :em109:
        • :em110:
        • :em111:
        • :em112:
        • :em113:
        • :em116:
        • :em117:
        • :em118:
        • :em121:
        • :em122:
        • :em123:
        • :em126:
        • :em128:
        • :em129:
        • :em130:
        • :em132:
        • :em133:
        • :em134:
        • :em135:
        • :em136:
        • :em139:
        • :em140:
        • :em142:
        下一页

               

        发表于 2025/08/28 16:11:47 来自 浙江宁波

        “严重造成公共资源浪费,想正常付费停车都不行,广贤路现在找不到路边停车位”,一辆半挂车占了整个聚贤路的停车位?能不能实事就是好好说话???
          TA共获得: 回复:1
          落定2011
          落定2011 2025/08/28 18:43:54 来自 中国 举报 0 回复
          两个车位,我只拍了一张照片
          • :+1:
          • :啊哈:
          • :爱心:
          • :拜拜:
          • :鄙视:
          • :不要啊:
          • :大汗:
          • :大哭:
          • :大笑:
          • :呆呆:
          • :得瑟:
          • :顶:
          • :发火:
          • :激动:
          • :惊吓:
          • :纠结:
          • :可怜:
          • :抠鼻:
          • :哭:
          • :困:
          • :泪奔:
          • :潜水:
          • :亲亲:
          • :伤心:
          • :偷乐:
          • :吐:
          • :晚安:
          • :围观:
          • :献花:
          • :疑问:
          • :晕:
          • :赞:
          • :早安:
          • :em102:
          • :em103:
          • :em104:
          • :em105:
          • :em106:
          • :em107:
          • :em108:
          • :em109:
          • :em110:
          • :em111:
          • :em112:
          • :em113:
          • :em116:
          • :em117:
          • :em118:
          • :em121:
          • :em122:
          • :em123:
          • :em126:
          • :em128:
          • :em129:
          • :em130:
          • :em132:
          • :em133:
          • :em134:
          • :em135:
          • :em136:
          • :em139:
          • :em140:
          • :em142:
          下一页

                 

          发表于 2025/08/29 15:33:56 来自 浙江宁波

          豪华房车拖车,5,60万一辆要的
            1 到第

            精彩推荐

            • {{reversedTitle(item)}}

              {{item.Summary}}

              {{item.Author}} 广告
              {{item.ReplyCount}} {{item.ViewCount}}

            使用 高级回复(可批量传图)

            快速回复

            写好了,发布 Ctrl + Enter 快速发布

            意见反馈

            返回顶部