客户端
Alternate Text

发私信

关闭
  • anyway2516
  •  
发表新帖
回复本帖
1 到第

宁波最新定价公布!事关多项收费  [复制]

阅读[] 回复[2]

发表于 2026/01/07 09:46:01 来自 浙江宁波

楼主

分享到: qq sina

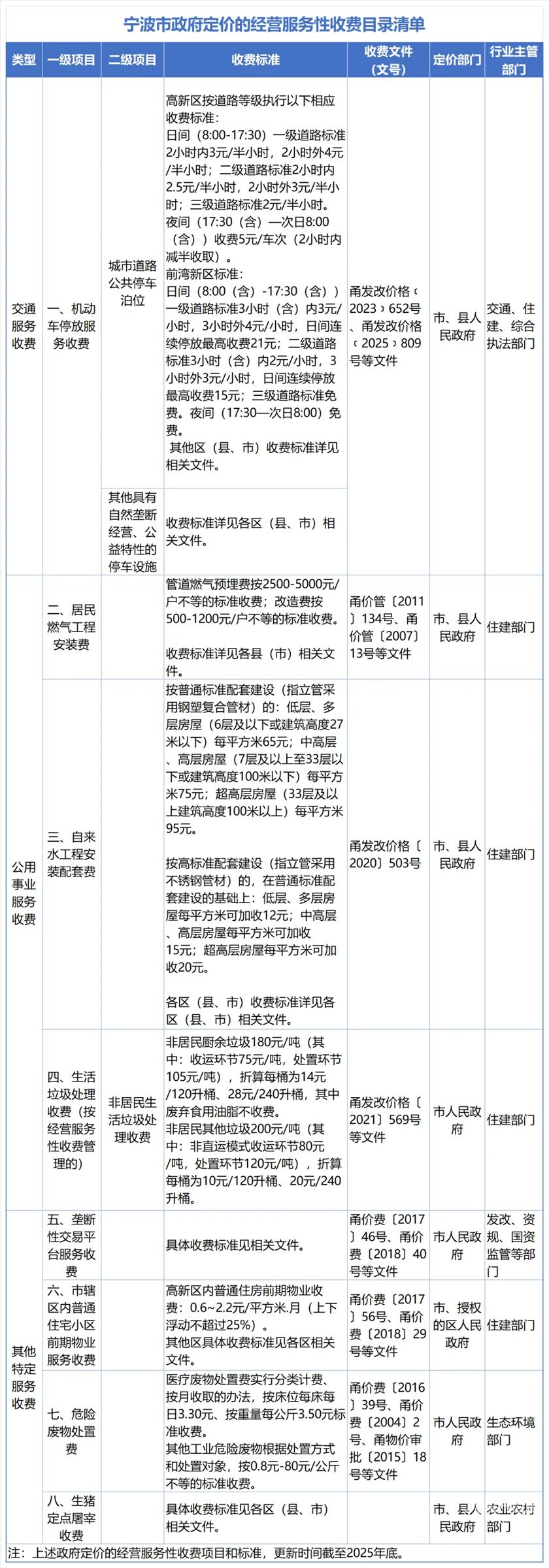
近日,市发改委公布《宁波市政府定价的经营服务性收费目录清单(2026年版)》,涉及居民燃气工程安装费、自来水工程安装配套费等内容。


Alternate Text

-关注 -粉丝

积分:
0
经验:
0

发私信 关注TA

  • {{item.title}}
    {{item.cataName}} {{item.user}} 更新于 {{item.createtime}}

发表于 2026/01/08 09:09:29 来自 浙江宁波

    TA共获得: 回复:1
    宫部@sina
    宫部@sina 2026/01/08 11:14:19 来自 浙江宁波 举报 0 回复
    这停车费也实在太“便宜”了,我是感激涕零,感谢你们为民办实事,减轻百姓负担
    • :+1:
    • :啊哈:
    • :爱心:
    • :拜拜:
    • :鄙视:
    • :不要啊:
    • :大汗:
    • :大哭:
    • :大笑:
    • :呆呆:
    • :得瑟:
    • :顶:
    • :发火:
    • :激动:
    • :惊吓:
    • :纠结:
    • :可怜:
    • :抠鼻:
    • :哭:
    • :困:
    • :泪奔:
    • :潜水:
    • :亲亲:
    • :伤心:
    • :偷乐:
    • :吐:
    • :晚安:
    • :围观:
    • :献花:
    • :疑问:
    • :晕:
    • :赞:
    • :早安:
    • :em102:
    • :em103:
    • :em104:
    • :em105:
    • :em106:
    • :em107:
    • :em108:
    • :em109:
    • :em110:
    • :em111:
    • :em112:
    • :em113:
    • :em116:
    • :em117:
    • :em118:
    • :em121:
    • :em122:
    • :em123:
    • :em126:
    • :em128:
    • :em129:
    • :em130:
    • :em132:
    • :em133:
    • :em134:
    • :em135:
    • :em136:
    • :em139:
    • :em140:
    • :em142:
    下一页

           

    1 到第

    精彩推荐

    • {{reversedTitle(item)}}

      {{item.Summary}}

      {{item.Author}} 广告
      {{item.ReplyCount}} {{item.ViewCount}}

    使用 高级回复(可批量传图)

    快速回复

    写好了,发布 Ctrl + Enter 快速发布

    意见反馈

    返回顶部