客户端
Alternate Text

发私信

关闭
  • anyway2516
  •  
发表新帖
回复本帖
1 到第

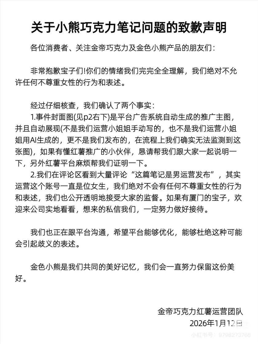
被质疑“擦边营销”,金帝巧克力致歉  [复制]

阅读[] 回复[2]

发表于 2026/01/13 14:42:52 来自 浙江宁波

楼主

分享到: qq sina

据现代快报消息,近年来,曾作为80、90后童年记忆的金帝巧克力走红网络,小熊造型是该品牌的记忆锚点。近日有网友发现,该品牌通过社交平台发布的内容中疑似含有“擦边”广告语,写道“小熊变大?是你能握住了!”引发网友不适,也有消费者认为这是利用谐音在玩梗。



1月12日,金帝巧克力发布致歉声明,就营销内容不当展示一事道歉。声明称,投放平台系统将内容自动优化成大字报对外展示,投放后展示偏差金帝未及时跟进,导致不当内容曝光。


Alternate Text

-关注 -粉丝

积分:
0
经验:
0

发私信 关注TA

  • {{item.title}}
    {{item.cataName}} {{item.user}} 更新于 {{item.createtime}}

发表于 2026/01/14 09:09:50 来自 浙江宁波

最喜欢自我解读,之前看过几个采访,作家的文章入选了语文教科书,作者看了教材对文章段落的解读,表示解读是错的……但如果作家把自己真是表达的意思当做答案,这肯定是错的因为这个标准答案是教科书编写人的解读了……但是考试题目一般都会是:当时作者所表达的是什么?

    发表于 2026/01/14 09:11:31 来自 浙江宁波

      1 到第

      精彩推荐

      • {{reversedTitle(item)}}

        {{item.Summary}}

        {{item.Author}} 广告
        {{item.ReplyCount}} {{item.ViewCount}}

      使用 高级回复(可批量传图)

      快速回复

      写好了,发布 Ctrl + Enter 快速发布

      意见反馈

      返回顶部