客户端
Alternate Text

发私信

关闭
  • anyway2516
  •  
发表新帖
回复本帖
1 到第

宁海加开!请提前预约→  [复制]

阅读[] 回复[1]

发表于 2026/01/22 10:09:15 来自 浙江宁波

楼主

分享到: qq sina

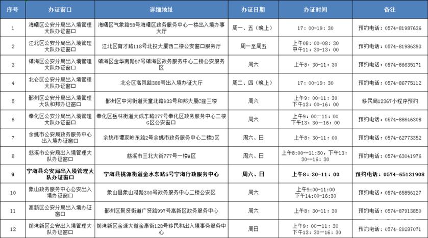
为进一步满足市民和学生寒假出国(境)办证需求,宁波市公安局出入境管理支队特推出迎寒假办证专场活动,具体时间为2026年1月16日至2026年2月14日。


需要注意的是,为避免窗口人员拥挤,保持现场良好秩序,此次开放的办证专场活动将实行预约方式。对于时间宽裕,不是急需办理出入境证件的申请人,建议另择时段前往就近公安出入境窗口办理。




寒假出入境双休日办证专场网点及具体开放时间



Alternate Text

-关注 -粉丝

积分:
0
经验:
0

发私信 关注TA

  • {{item.title}}
    {{item.cataName}} {{item.user}} 更新于 {{item.createtime}}

发表于 2026/01/22 12:18:53 来自 浙江杭州

可以
    1 到第

    精彩推荐

    • {{reversedTitle(item)}}

      {{item.Summary}}

      {{item.Author}} 广告
      {{item.ReplyCount}} {{item.ViewCount}}

    使用 高级回复(可批量传图)

    快速回复

    写好了,发布 Ctrl + Enter 快速发布

    意见反馈

    返回顶部