|
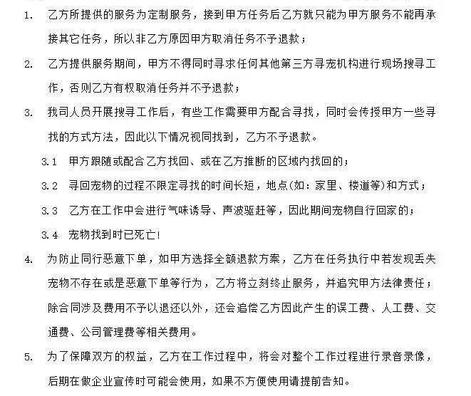
近日,扬子晚报/紫牛新闻记者从上海市民陈女士(化名)处了解到,她因误以为猫咪走失,联系了一家专业寻宠团队,先预付1000元定金、正式搜寻前又支付7800元尾款,共计花费8800元寻求寻宠服务。然而事后发现,猫咪并未离开办公室。陈女士质疑该寻宠团队在搜寻过程中未尽到相应职责,要求对方退还尾款被拒绝。她认为此类高价寻宠服务名不副实,目前已报警处理,并委托律师准备提起诉讼。记者就此联系涉事寻宠团队,工作人员称正与当事人沟通协商。 花8800元请寻宠团队,猫咪竟未离开办公室 据陈女士介绍,2月21日晚间,她将自己养的猫带到朋友办公室玩耍,其间发现猫咪不见了,又发现窗户开着,便以为猫咪跳窗走失,从当晚7点到凌晨1点,她在办公室附近多方搜寻无果。于是在22日早上6点多,陈女士在小红书上看到一家寻宠团队,随即与其取得了联系。双方添加微信后,寻宠团队很快给出了多款寻宠方案,报价从8800元到48000元不等,陈女士选择了8800元的单犬双人套餐。对方当即拟定合同,陈女士先支付了1000元定金,团队工作人员才带着搜寻犬出发,而在正式搜寻前,对方又要求陈女士将7800元尾款全额转至其账户。 ![]() 陈女士前期和寻宠团队的沟通截图 当天8点,寻宠团队开始在办公区域及周边搜寻,到了10点30分,物业工作人员在办公室的桌子下面听到了猫咪挠门的声音,发现猫咪未离开过房间。找到猫咪后,陈女士立刻联系寻宠团队,提出因猫咪并非由对方找到,希望退还7800元尾款,将1000元定金作为人工费支付,“我说尾款的7800,因为也不是你们找的能不能就退给我们,1000块钱的定金就做人工费给你们了,也找了两个多小时。”但这一要求遭到了对方的拒绝,对方表示团队“按结果收费”。后续陈女士联系该团队客服,也被对方拒接电话。 陈女士随即选择报警,目前她已按警方建议在支付平台对付款订单进行举报,要求冻结款项,同时也已委托律师收集证据准备起诉。 ![]() 陈女士提供的案(事)件接报回执 宠物主质疑高价寻宠团队服务敷衍、合同条款模糊引纠纷 此次事件中,寻宠团队的服务过程与合同条款遭到陈女士的质疑。陈女士认为,寻宠团队未查看监控、未提供任何有效线索、未完成任何实质性搜寻工作,存在违约行为。她表示,整个搜寻过程持续了两个半小时,而团队工作人员在搜寻中并未付出有效帮助,“其实没有(实际帮助),其中一位寻宠的人说他刚做这一行没多久,另一个带狗的人,其实就是在小区里面遛狗,他其实没有找,就在那边闲逛,保安都问我他是闲逛还是在找猫咪,甚至犬只排便后也没有及时清理。” ![]() 后续沟通 陈女士告诉记者,她觉得双方签订的合同也存在模糊之处。对于“找到宠物”的界定,陈女士认为合同表述模糊,“如果说找到了,合同里面也写得比较模糊,意思是说任何时间任何地点、任何人找到宠物,就按结果收费,只要找到了8800就是要不回来的。”此外,合同中还规定陈女士在委托该团队后,不得再委托第三方寻找宠物。 ![]() 陈女士提供的部分合同内容 针对此事,扬子晚报/紫牛新闻记者联系了涉事的寻宠团队,接线的工作人员表示知晓陈女士反映的该起事件,但并非由其经手该订单,因此不清楚具体情况,并表示会联系经手同事。截至发稿前,记者从该工作人员处了解到,目前团队正与当事人进行沟通。 履职与否是关键,律师解读 针对陈女士的事件,江苏润商律师事务所主任崔武律师认为:虽然双方约定猫咪在家里找到也算完成工作,但关键一是看寻宠团队是否在家里寻找。二是寻宠团队寻找行为与发现猫咪之间有无因果关系。如没有在家里寻找,则猫咪发现与其没有因果关系。如果团队妄图坐享其成,不应支持。其未认真寻找的行为应构成违约。甲方有权要求其退还尾款。双方履行合同应本着善意尽职之原则。此外,他认为寻宠合同应约定双方认可的寻宠方案,寻宠团队按方案执行才可收费。如未按方案执行,即使甲方或他人帮忙找到,则团队不应收取相应费用才合理。 近年来,随着宠物经济快速发展,付费寻宠服务也走进大众视野,相关纠纷也随之增多。在社交平台搜索“寻宠”相关服务可见,各类机构收费标准不一,其中不乏高价收费的情况。不少宠物主人在爱宠走失后急于求助,容易在未充分核实资质、未看清合同条款的情况下仓促付费,以致后续产生纠纷。从市场现状来看,寻宠行业尚未形成统一的服务标准与收费规范,服务质量参差不齐,会有团队以“高价必找回”为噱头招揽客户,实际服务却大打折扣。对此,记者提醒,消费者选择寻宠服务时应保持理性:一是优先核实机构资质与口碑,避免轻信网络宣传;二是务必签订合同,明确服务时长、搜寻范围、成功标准、退款条件等关键内容;三是尽量选择分段付费、按效果付费模式,不轻易提前支付全款;四是全程留存沟通记录、付款凭证、搜寻过程证据,发生纠纷时可向相关部门投诉。 |

{{item.Summary}}