客户端
Alternate Text

发私信

关闭
  • anyway2516
  •  
发表新帖
回复本帖
1 到第

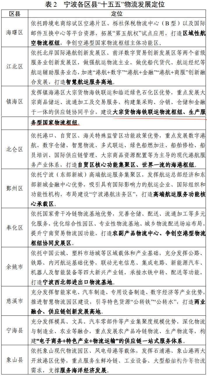
镇海作为大宗商品港口的定位有什么好处吗?  [复制]

阅读[] 回复[4]

发表于 2026/03/05 12:35:49 来自 日本

楼主

分享到: qq sina

大宗商品枢纽,对一个地方的发展以及对这个地方的人有什么好处吗?

[恭喜,此贴已于2026-03-05 17:26:28 在江北区 被 车前子7 推荐,推荐理由:原创内容]

Alternate Text

-关注 -粉丝

积分:
0
经验:
0

发私信 关注TA

  • {{item.title}}
    {{item.cataName}} {{item.user}} 更新于 {{item.createtime}}

发表于 2026/03/05 15:15:27 来自 日本

为什么感觉镇海物流没有其他几个区高端呢?是我的错觉吗?👇

    TA共获得: 回复:1
    wangzhicheng1985
    wangzhicheng1985 2026/03/05 21:46:28 来自 浙江宁波 举报 0 回复
    伊朗的事件,说明了,正反的作用防范。
    • :+1:
    • :啊哈:
    • :爱心:
    • :拜拜:
    • :鄙视:
    • :不要啊:
    • :大汗:
    • :大哭:
    • :大笑:
    • :呆呆:
    • :得瑟:
    • :顶:
    • :发火:
    • :激动:
    • :惊吓:
    • :纠结:
    • :可怜:
    • :抠鼻:
    • :哭:
    • :困:
    • :泪奔:
    • :潜水:
    • :亲亲:
    • :伤心:
    • :偷乐:
    • :吐:
    • :晚安:
    • :围观:
    • :献花:
    • :疑问:
    • :晕:
    • :赞:
    • :早安:
    • :em102:
    • :em103:
    • :em104:
    • :em105:
    • :em106:
    • :em107:
    • :em108:
    • :em109:
    • :em110:
    • :em111:
    • :em112:
    • :em113:
    • :em116:
    • :em117:
    • :em118:
    • :em121:
    • :em122:
    • :em123:
    • :em126:
    • :em128:
    • :em129:
    • :em130:
    • :em132:
    • :em133:
    • :em134:
    • :em135:
    • :em136:
    • :em139:
    • :em140:
    • :em142:
    下一页

           

    发表于 2026/03/05 21:16:59 来自 浙江宁波

    只能说比稻田和荒芜的滩涂要好点

      TA共获得: 回复:1
      一个人玩@qq
      一个人玩@qq 2026/03/06 09:35:41 来自 浙江宁波 举报 0 回复
      说的比唱的好听,
      • :+1:
      • :啊哈:
      • :爱心:
      • :拜拜:
      • :鄙视:
      • :不要啊:
      • :大汗:
      • :大哭:
      • :大笑:
      • :呆呆:
      • :得瑟:
      • :顶:
      • :发火:
      • :激动:
      • :惊吓:
      • :纠结:
      • :可怜:
      • :抠鼻:
      • :哭:
      • :困:
      • :泪奔:
      • :潜水:
      • :亲亲:
      • :伤心:
      • :偷乐:
      • :吐:
      • :晚安:
      • :围观:
      • :献花:
      • :疑问:
      • :晕:
      • :赞:
      • :早安:
      • :em102:
      • :em103:
      • :em104:
      • :em105:
      • :em106:
      • :em107:
      • :em108:
      • :em109:
      • :em110:
      • :em111:
      • :em112:
      • :em113:
      • :em116:
      • :em117:
      • :em118:
      • :em121:
      • :em122:
      • :em123:
      • :em126:
      • :em128:
      • :em129:
      • :em130:
      • :em132:
      • :em133:
      • :em134:
      • :em135:
      • :em136:
      • :em139:
      • :em140:
      • :em142:
      下一页

             

      1 到第

      精彩推荐

      • {{reversedTitle(item)}}

        {{item.Summary}}

        {{item.Author}} 广告
        {{item.ReplyCount}} {{item.ViewCount}}

      使用 高级回复(可批量传图)

      快速回复

      写好了,发布 Ctrl + Enter 快速发布

      意见反馈

      返回顶部