|
宁波租房凉透了:GDP定在4.5-5%,年轻人只租1000块,二房东批量跑路
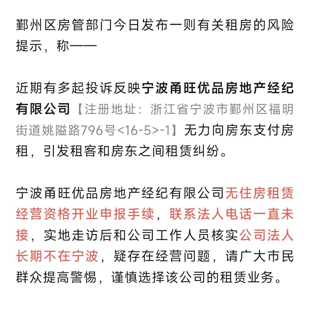
经济正在平稳降落。 今年GDP目标定在4.5%-5%,比过去几年的5%左右再下一个台阶。官方说法是高质量发展、留足空间。普通人的感受更直接:钱难赚,房租砍到骨头,房子租不出去,中介批量暴雷。 这不是个案,是收缩的信号。 先看人口。百度迁徙指数很诚实:2026年春节前后,宁波迁出规模创7年新高,腊月廿二单日迁出指数8.61,连续三年走高。回来的人少了,留下来的更穷了。 我自己的房子,挂了快半个月,看房的寥寥无几。 市场已经分层: - 1000元左右的房源,刚毕业的本地周边大学生抢着租; - 超过1200元,基本无人问津; - 外地来的学生、务工人员,肉眼可见变少。 宁波的租房市场,正在从“抢房”变成“抢客”。房东从挑租客,变成求着租客签合同。 更扎心的是二房东和中介,开始批量跑路。 3月6日,鄞州区房管部门直接发了风险提示: 宁波甬旺优品房地产经纪有限公司,注册在福明街道姚隘路796号-1,无住房租赁经营资格申报,法人电话不接、长期不在宁波,已经无力支付房东租金,房东租客互相扯皮,投诉一堆。 无资质、收租客钱、欠房东钱、人失联。 这是标准的高收低出、资金链断裂。 不止这一家。海曙、鄞州接连预警,多家房产经纪公司被曝拖欠租金、人去楼空。 租赁市场是城市经济的晴雨表。 - 人口流入放缓→需求萎缩→租金下行→二房东赚不到差价→暴雷→房东租客双输。 - 年轻人收入上不去,只能压缩居住成本,1000块是生死线,多200都掏不出来。 GDP平稳降落,不是空话。 它落在每一套租不出去的房子里,落在每一个砍价的租客身上,落在每一个失联的中介法人电话里。 经济还在收缩。 宁波的租房市场,已经把答案写在了墙上。 ![]() ![]() |
来自: 东论 Android客户端

{{item.Summary}}