客户端
Alternate Text

发私信

关闭
  • anyway2516
  •  
发表新帖
回复本帖
1 到第

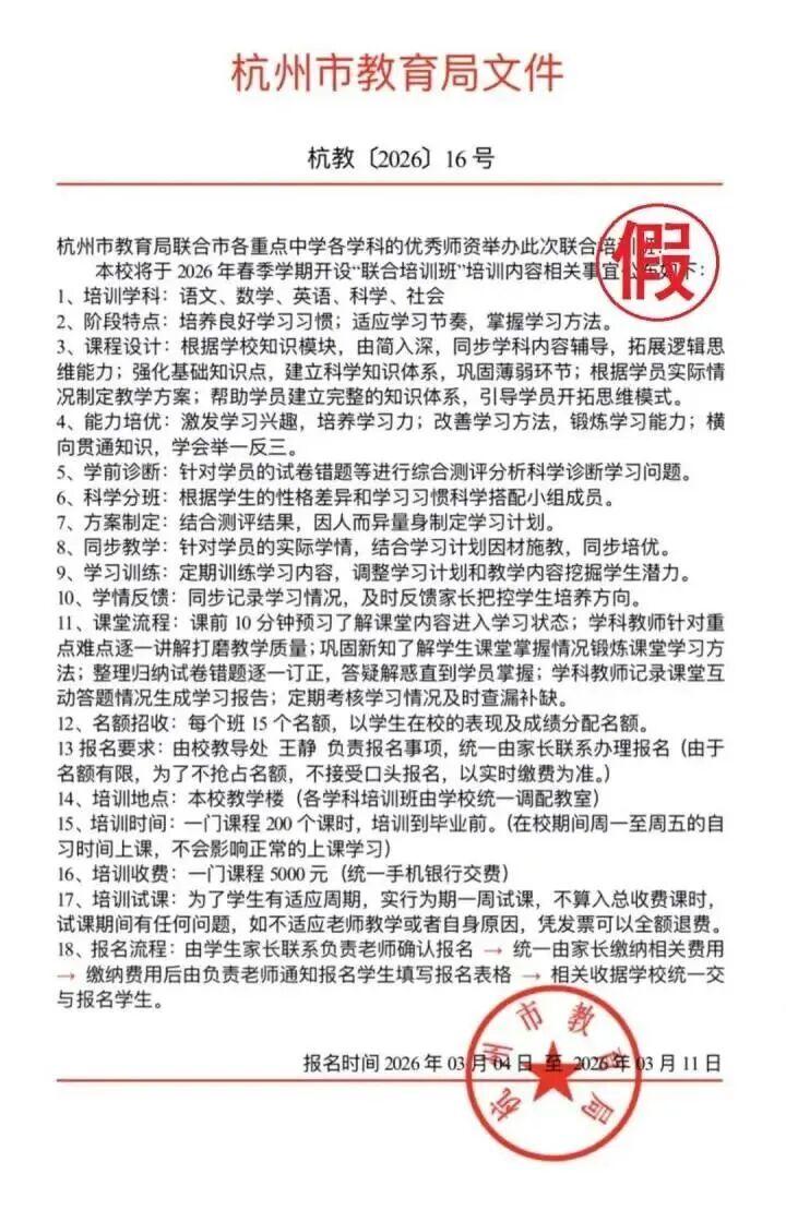
假的!鄞州人别信!  [复制]

阅读[] 回复[0]

发表于 2026/03/18 15:02:01 来自 浙江宁波

楼主

分享到: qq sina

近期,不少宁波家长收到冒用“宁波市教育局”名义的虚假红头文件,谎称联合重点中学开展学科培训,诱导家长缴纳5000元/门的培训费。

从宁波反诈部门了解到,类似被骗案例已接到过四五起。

家长们在看到此类文件时,切勿轻信上当,务必擦亮双眼,守护好自身财产安全。

无独有偶,浙江多地也出现了伪造教育部门红头文件的同款骗术。

警方提醒各位家长——

凡是收到陌生号码、新添加账号发来的培训缴费要求,第一时间通过孩子班主任、学校官方渠道核实,绝不轻信私聊或群内陌生“通知”。

拒绝仓促转账:遇到“限时报名”“名额紧急”等催促转账的情况,一律视为诈骗信号,正规培训不会强制要求即时付款。

警惕虚假凭证:对“红头文件”“培训通知书”等材料保持警惕,可登录教育部门官网核对公章样式和政策表述,避免被伪造文件蒙蔽。

牢记止损技巧:如不慎被骗,立即保存聊天记录、转账凭证等证据,拨打110报警并联系银行启动紧急止付,最大限度挽回损失。


Alternate Text

-关注 -粉丝

积分:
0
经验:
0

发私信 关注TA

  • {{item.title}}
    {{item.cataName}} {{item.user}} 更新于 {{item.createtime}}
1 到第

精彩推荐

  • {{reversedTitle(item)}}

    {{item.Summary}}

    {{item.Author}} 广告
    {{item.ReplyCount}} {{item.ViewCount}}

使用 高级回复(可批量传图)

快速回复

写好了,发布 Ctrl + Enter 快速发布

意见反馈

返回顶部