客户端
Alternate Text

发私信

关闭
  • anyway2516
  •  
发表新帖
回复本帖
1 到第

医院统一调价,真的贵了价格  [复制]

阅读[] 回复[8]

发表于 2026/03/20 14:35:42 来自 浙江宁波

楼主

分享到: qq sina

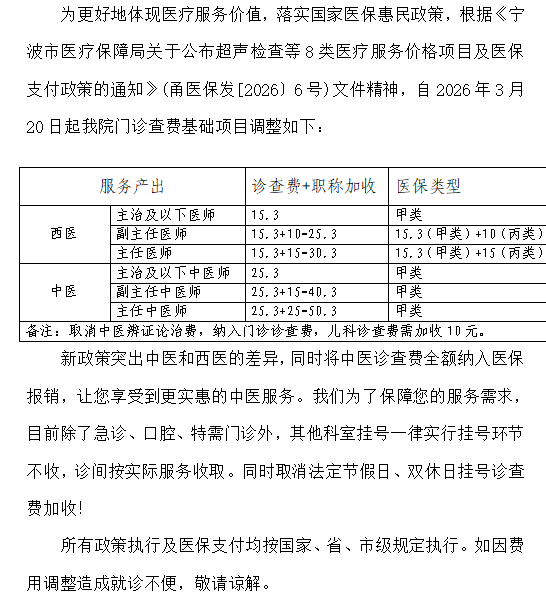
医院都要去不起了,喝了两个礼拜的中药一点效果都没有,想着这几天有空再去看一次吧。一打开预约界面惊呆我了,40.3的挂号费,还以为我穿越了,上次不是20+吗?翻了一下公告看到了调价通知,今天刚开始实行,真赶上了


Alternate Text

-关注 -粉丝

积分:
0
经验:
0

发私信 关注TA

  • {{item.title}}
    {{item.cataName}} {{item.user}} 更新于 {{item.createtime}}

发表于 2026/03/20 16:32:00 来自 浙江宁波

原本多少变成40.3了 我们25的变30了

    发表于 2026/03/20 17:10:20 来自 浙江宁波

    我刚溜达了一圈几家医院,连市中医院的挂号费都没这么"豪横",这是哪家神仙医院啊?

      发表于 2026/03/20 17:17:43 来自 浙江

      病不起

        发表于 2026/03/20 18:00:24 来自 浙江

        都怪特朗普。
          TA共获得: 回复:1
          宁波小人物2020
          宁波小人物2020 2026/03/20 20:06:58 来自 浙江宁波 举报 0 回复
          幼稚
          • :+1:
          • :啊哈:
          • :爱心:
          • :拜拜:
          • :鄙视:
          • :不要啊:
          • :大汗:
          • :大哭:
          • :大笑:
          • :呆呆:
          • :得瑟:
          • :顶:
          • :发火:
          • :激动:
          • :惊吓:
          • :纠结:
          • :可怜:
          • :抠鼻:
          • :哭:
          • :困:
          • :泪奔:
          • :潜水:
          • :亲亲:
          • :伤心:
          • :偷乐:
          • :吐:
          • :晚安:
          • :围观:
          • :献花:
          • :疑问:
          • :晕:
          • :赞:
          • :早安:
          • :em102:
          • :em103:
          • :em104:
          • :em105:
          • :em106:
          • :em107:
          • :em108:
          • :em109:
          • :em110:
          • :em111:
          • :em112:
          • :em113:
          • :em116:
          • :em117:
          • :em118:
          • :em121:
          • :em122:
          • :em123:
          • :em126:
          • :em128:
          • :em129:
          • :em130:
          • :em132:
          • :em133:
          • :em134:
          • :em135:
          • :em136:
          • :em139:
          • :em140:
          • :em142:
          下一页

                 

          发表于 2026/03/20 20:13:03 来自 浙江宁波

          你这是挂的哪路神仙啊,那么有名的中医院脾胃科的魏冬梅挂号费才22元

            发表于 2026/03/20 20:15:08 来自 浙江宁波

            从3月1号起调整的价格。

              发表于 2026/03/20 20:17:33 来自 浙江宁波


                1 到第

                精彩推荐

                • {{reversedTitle(item)}}

                  {{item.Summary}}

                  {{item.Author}} 广告
                  {{item.ReplyCount}} {{item.ViewCount}}

                使用 高级回复(可批量传图)

                快速回复

                写好了,发布 Ctrl + Enter 快速发布

                意见反馈

                返回顶部