|
近日,宁波市统计局、国家统计局宁波调查队联合发布的《2025年宁波市国民经济和社会发展统计公报》显示,据2025年1%人口抽样调查数据推算,年末全市常住人口已达983.3万人,比2024年末净增5.6万人。 其中,城镇常住人口达801.4万人,常住人口城镇化率为81.5%,比上年末提高0.6个百分点。
将时间维度拉长至十年(2016–2025年),宁波的虹吸力更令人惊叹——常住人口共增加110.5万人(2016年末常住人口为872.8万人)。 与此同时,全市户籍人口625.6万人,比2024年末增加1.2万人;其中市区320.2万人。户籍人口的稳步攀升进一步印证了流入人口“留得住、扎得下”的稳定性。 对于一个常住人口逼近千万、经济体量近两万亿的GDP大城而言,能在十年间保持年均超10万人的净增长,绝非偶然。 这背后,是一整套“引得来、留得住”的城市生态在发力。 在全国城市都在疯狂抢人的当下,宁波凭什么脱颖而出?1、产业为核:万亿级的就业“蓄水池”。 2025年,宁波经济交出了一份分量十足的答卷——全市地区生产总值18716亿元,按不变价格计算,同比增长4.9%,正朝着“两万亿俱乐部”发起最后冲刺。
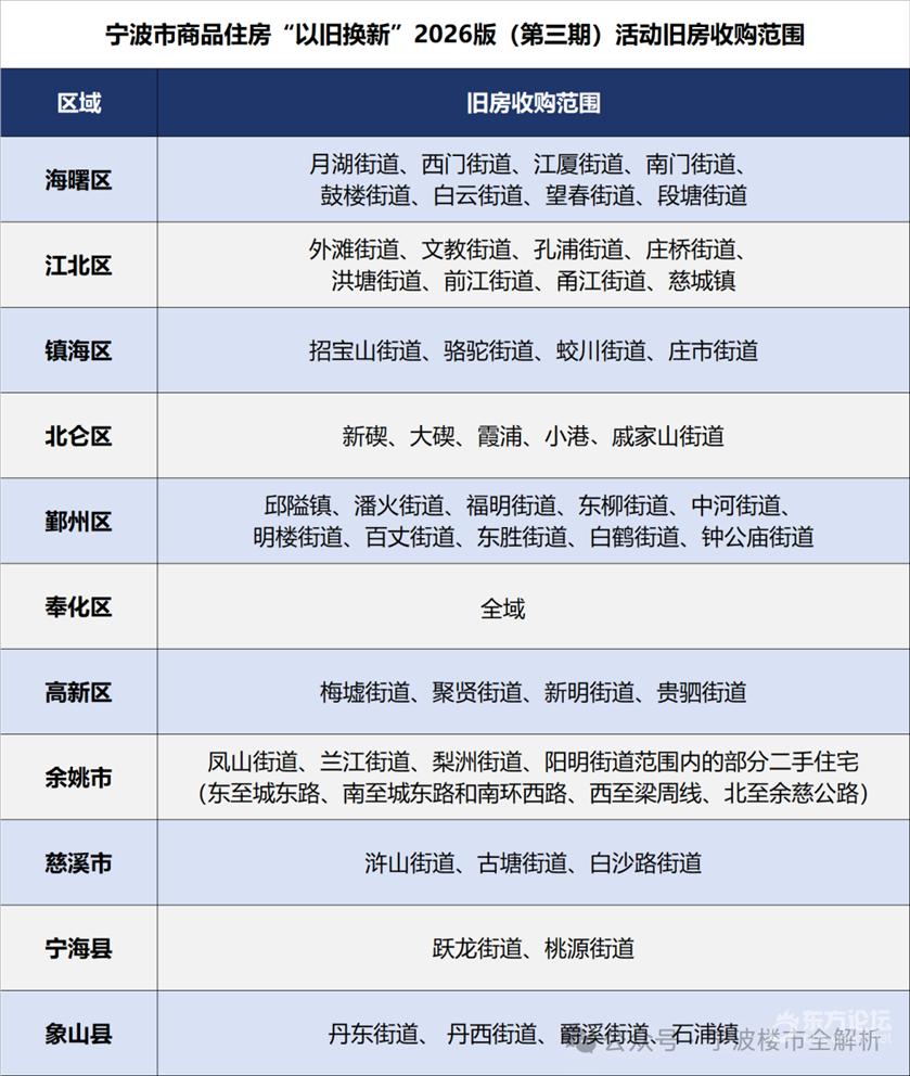
更值得关注的是产业结构:第三产业增加值达10378亿元,占比55.5%,增长5.6%;高技术、数字经济和装备制造等新兴产业分别增长11.9%、6.9%和5.9%,全部高于规上工业平均水平;全年规上工业企业实现利润总额1393亿元,增长9.6%。 数据显示,2025年前湾引进新来甬大学生1.9万人,其中硕博人才2097人,硕博占比位居全市领先。去年9月举办的第二十七届高洽会,更吸引了785家用人单位推出1.6万余个岗位,硕士、博士占比逾八成。 产业托底,就业扩容,这是人口流入最坚实的基础。 2、政策给力:“真金白银”引才诚意十足。 自2025年12月起,宁波对高层次人才最高给予每年60万元安居补贴,支持周期最长5年;硕士毕业生每月1000元安居补贴,最长可享60个月;全日制本科毕业生每月1000元,最长可享30个月。 海曙等地更进一步,基础人才最高可获8万元购房补贴,青年人才享受千元级租房补贴,力度在副省级城市中稳居第一梯队。 此外,宁波全面解除限购,无户籍、社保门槛,不限售;人才在多孩叠加下公积金贷款上限达360万/户,首套首次最高可贷160万/户。 ![]() 这些数据释放的信号清晰而强烈:这座城市的招商引才,正从“等风来”转向“造风口”。 3、基建发力:地铁与市域铁路加速织网 目前,宁波轨道交通第三期建设规划的6号线一期、7号线、8号线一期等项目正在如火如荼推进。 令人期待的是,连接宁波城区与象山的12号线已进入关键攻坚阶段,全线61.45公里、10座车站,未来将与4、7号线实现无缝换乘。 与此同时,宁波至慈溪市域(郊)铁路也启动试运营前安全评价招标,全长约64公里,设13座车站。 当“地铁+公交+市域铁路”的一体化出行体系全面成型,城市骨架将迎来又一次质变,更多板块的价值将被重新定义。 超强虹吸力,宁波或成置业“最优解”人口持续流入,最终会反映在楼市上。2026年开春,宁波成为二线城市中率先点燃“金三”行情的存在。 据宁波市住建局数据,截至3月23日,全市新建商品房和二手房网签量环比增幅分别高达88%和132%; 全月全市二手住宅共成交7028套,其中市六区成交4898套,月成交越过5000套的荣枯线,标志着市场实质性回暖。 更振奋人心的是,二手房挂牌量从2023年底的11.6万余套降至不到8.7万套,库存持续去化;市六区商品房库存降至约314万㎡,共23894套,整体去化压力进一步缓和。 市场回暖背后,政策端的精准发力功不可没。 第三期全域商品住房“以旧换新”活动覆盖全市11个区域、57个街道,参与市民可在市场评估价基础上额外获得5%换购补贴,截至3月23日页面访问量超17万次,旧房置换申请达7801套,带动新房认购1687套。 ![]() 今年前两个月,140㎡以上商品住房销售占比达32.1%,较2025年提升2.3个百分点。从建发瑞云4个月清盘491套,到得力·臻元府首开去化70%、劲销6.7亿,再到江山万里明湖半岛等高品质项目去化率均超70%。每一个案例都在佐证:改善型需求,正在集中释放。 而客户从“观望到抢跑”,底层逻辑无非两点:: 1、宁波人口持续净流入形成的增量购买力不断兑现; 2、限购放开、公积金首套160万/户、二孩及人才政策叠加后最高360万/户的信贷通道全面打通,购房门槛降到了近年来最低。 写在最后:今年正值“十五五”开局之年,站在新起点的宁波,将迎来持续的人口导入。 可以说,又一场大规模的人口迁徙,正在向宁波涌来。你是因为什么选择宁波?说出你与这座城市的故事,欢迎留言互动~ |

{{item.Summary}}